
VSM (Value Stream Mapping) là gì? 6 bước xây dựng sơ đồ chuỗi giá trị hiệu quả

Trong xu hướng cạnh trang ngày càng gay gắt, doanh nghiệp buộc phải cải tiến quy trình để tối ưu hiệu quả vận hành cũng như nâng cao năng lực cạnh tranh. Một trong những phương pháp phổ biến giúp doanh nghiệp đạt được mục tiêu tối ưu hoá quy trình chính là VSM (Value Stream Mapping – Sơ đồ chuỗi giá trị). Vậy VSM là gì? Làm thế nào để xây dựng sơ đồ chuỗi giá trị VSM hiệu quả cho doanh nghiệp? Hãy cùng ITG Technology tìm hiểu chi tiết trong bài viết dưới đây.

VSM (Value Stream Mapping) là gì?
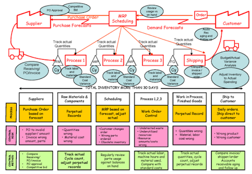
VSM (Value Stream Mapping – Sơ đồ chuỗi giá trị ) là một phương pháp lập bản đồ trực quan về “con đường” sản xuất của sản phẩm theo luồng sản xuất của nhà máy. VSM phân tích trạng thái hiện tại và thiết kế trạng thái trong tương lai cho chuỗi các quy trình, công đoạn từ lúc khách hàng đặt hàng, đến lúc khách hàng nhận được sản phẩm, dịch vụ.
Value Stream Mapping thể hiện cả dòng chảy thông tin và nguyên vật liệu qua các quy trình vận hành của công ty. Đây là một trong các công cụ điển hình nhằm giảm thiểu lãng phí và cải tiến năng suất được ứng dụng trong Lean.
Đọc thêm: Mối quan hệ của Lean với cuộc Cách mạng Công nghiệp 4.0
Vai trò của sơ đồ chuỗi giá trị VSM – Value Stream Mapping
Sơ đồ chuỗi giá trị là một công cụ giao tiếp, một công cụ lập kế hoạch kinh doanh và là một công cụ để quản lý quá trình thay đổi. Vì nó cho biết tầm nhìn và giá trị mà doanh nghiệp muốn hướng tới. Quá trình này bao gồm lập bản đồ “thực trạng hiện tại” tập trung vào những gì doanh nghiệp muốn hay được gọi là kế hoạch chi tiết và bản “thực trạng tương lai” có thể xem như là nền tảng cho các chiến lược cải tiến tinh gọn khác.
Bên cạnh đó, sơ đồ chuỗi giá trị VSM giúp từng cá nhân và tập thể hiểu vai trò công việc của mình trong một bức tranh toàn cảnh hơn. Từ đó, sự hợp tác giữa những cá nhân và nhóm trong doanh nghiệp trở nên gắn kết và cải thiện năng lực làm việc.
Việc hiểu doanh nghiệp một cách có hệ thống giúp người lao động hướng tới những cải tiến dài hạn thay vì những lợi ích ngắn hạn, từ đó tạo ra những kết quả tốt hơn cho doanh nghiệp. Do đó, doanh nghiệp nên lập sơ đồ VSM trong các dự án cải tiến thời gian chu kì nhằm thể hiện chính xác cách thức hoạt động của một quy trình với yêu cầu thời gian và từng bước công việc chi tiết cũng như để nhân viên có động lực phát triển hơn.
Ngoài ra, điểm nổi bật của VSM là có thể kéo dài các lợi ích trong nhiều năm kể từ khi nó được ứng dụng vào quy trình kinh doanh sản xuất.
Đọc thêm: Kế hoạch sản xuất là gì? Quy trình lập kế hoạch sản xuất hiệu quả và khoa học
6 Bước xây dựng sơ đồ chuỗi giá trị VSM hiệu quả cho doanh nghiệp
Để xây dựng sơ đồ chuỗi giá trị VSM hiệu quả, doanh nghiệp có thể thực hiện theo quy trình 6 bước sau đây: 
Xác định chuỗi giá trị
Xác định chuỗi giá trị là bước đầu tiên cần làm khi xây dựng sơ đồ VSM. Ở bước này, doanh nghiệp cần chọn một quá trình cụ thể của một sản phẩm/dịch vụ mà doanh nghiệp mong muốn cải tiến. Điều quan trọng ở đây là xác định phạm vi (điểm bắt đầu và điểm kết thúc) để doanh nghiệp có thể vẽ sơ đồ một cách hoàn chỉnh, từ đó nhìn thấy được điểm tắc nghẽn và các bước không tạo ra giá trị (lãng phí).
Vẽ sơ đồ chuỗi giá trị VSM hiện tại
Để có thể lập sơ đồ VSM hiện tại, hãy tập hợp một nhóm người đại diện cho các bên liên quan trong quy trình. Trong đó, người cố vấn và quản lý cấp cao của nhóm hoạch định sơ đồ chuỗi giá trị phải là người đã có kinh nghiệm và quen thuộc với các nguyên tắc của Lean Manufacturing. Điều đó có nghĩa là quy trình chỉ tập trung mang lại giá trị cho khách hàng, những thủ tục nào không cần thiết thì nên lược bỏ bớt.
Hãy viết ra tất cả nhiệm vụ, càng nhiều càng tốt và nên bao gồm thời gian, chi phí thực hiện cho mỗi nhiệm vụ, kể cả thời gian chờ giữa các nhiệm vụ. Từ đó, doanh nghiệp có thể xây dựng một bức tranh tổng quát về luồng công việc và hiệu suất trung bình của bộ quá trình.
Đọc thêm: Smart Factory là gì?
Đánh giá hiện trạng
Trong bước này, nhà hoạch định cần phân tích xem liệu mỗi hoạt động trong quy trình làm việc có tạo ra giá trị gia tăng hay không? Và có lợi với khách hàng hay không? Để đánh giá quy trình chuỗi giá trị VSM hiện tại, doanh nghiệp hãy trả lời 1 số câu hỏi sau:
- Tại mỗi điểm trên sơ đồ, hãy đặt câu hỏi thảo luận: “Hoạt động này có làm tăng giá trị”?
- Xác định các điểm bao gồm: Có và Không có giá trị gia tăng.
- Xác định những điểm không có giá trị gia tăng nhưng cần thiết.
Vẽ sơ đồ chuỗi giá trị tương lai
Sau khi đã đánh giá và xác định các điểm không tạo gia giá trị, doanh nghiệp cần thiết kế sơ đồ trạng thái tương lai (Future State Mapping), trong đó loại bỏ các yếu tố lãng phí đã xác định ở bước trước và ứng dụng các cải tiến. Khi thiết kế mô phỏng sơ đồ chuỗi giá trị VSM tương lai doanh nghiệp cần đảm bảo thực hiện các nguyên tắc:
- Dòng chảy liên tục (Continuous Flow): Đảm bảo sản phẩm hoặc dịch vụ di chuyển liền mạch trong quá trình sản xuất, giảm thiểu tồn kho và thời gian giao hàng.
- Sản xuất kéo: Sản xuất khi có đơn đặt hàng hoặc các công đoạn sau đã sẵn sàng để tránh dư thừa hàng hoá.
- Cải tiến liên tục (Kaizen): Khuyến khích các ý tưởng cải tiến để quy trình sản xuất đạt hiệu quả tốt nhất.
Khi phác thảo sơ đồ quy trình VSM tương lai cũng cần làm nổi bật các cải tiến mới, các mục tiêu cụ thể và luồng quy trình lý tưởng mà doanh nghiệp mong muốn đạt được để. Đây chính là cơ sở để doanh nghiệp có thể xây dựng sơ đồ chuỗi giá trị hoàn chỉnh. Để xác định đúng mục tiêu thực hiện cải tiến quy trình VSM, doanh nghiệp cần đặt ra những câu hỏi giả định như:
- Đối thủ sẽ làm gì để tinh giản nhất;
- Nếu bắt đầu kinh doanh ngày hôm nay, với số vốn không giới hạn, bạn sẽ làm như thế nào?
- Tìm kiếm các hoạt động tương tự nhau và xem liệu có cách nào để nhóm chúng lại?
- Xác định nút thắt cổ chai trong quy trình;
- Tìm cách đơn giản hóa các hoạt động phức tạp;
Một số sáng kiến mà doanh nghiệp có thể cân nhắc đó là số hóa quy trình quản trị thông qua các phần mềm ERP hay hệ thống MES nhằm tinh giản những khó khăn mà việc quản lý truyền thống không thể giải quyết.
Lập kế hoạch triển khai tiến tới chuỗi giá trị VSM mong muốn
Mặc dù thiết kế sơ đồ chuỗi giá trị tương lai, nhưng nó vẫn chỉ dừng lại ở phác thảo lộ trình. Do đó, cần phải lập kế hoạch để thực hiện sơ đồ chuỗi giá trị VSM tương lai. Trong quá trình thực hiện cải tiến quy trình, doanh nghiệp có thể sử dụng các công cụ của Lean Manufacturing như Kaizen, 5S, Kanban và Just In Time. Bên cạnh đó, kế hoạch hành động cũng cần quy định rõ mục tiêu, người thực hiện, thời gian, nguồn lực cần thiết. Hãy nhớ, thời gian bạn đầu tư thực hiện theo quy trình VSM sẽ chỉ thu lại được giá trị nếu kế hoạch của bạn được thực thi. Một số phương pháp giúp nâng cao hiệu quả trong quá trình thực hiện quy trình VSM:
- Sử dụng bản đồ VSM để truyền tải mục tiêu.
- Trong nhóm thiết lập bản đồ VSM, cần có những người sẽ làm việc trực tiếp theo sơ đồ mới. Điều này giúp tăng sự tham gia của các thành viên.
- Nói chuyện thường xuyên về các hoạt động tinh giản và hiệu quả, giúp nó trở thành một phần trong văn hóa doanh nghiệp.
- Xem xét khen thưởng cho các đề xuất hiệu quả theo nhiều cách.
Để áp dụng phương pháp Value Stream Mapping, một trong những kỹ thuật phổ biến nhất chính là tổ chức cách tuần các sự kiện kaizen. Việc triển khai hoạt động này thường xuyên và đều đặn sẽ dần đưa doanh nghiệp từ trạng thái hiện tại sang trạng thái tương lai.
Đọc thêm: Hoạch định năng lực sản xuất Capacity Planning
Đánh giá hiệu quả tinh gọn và lặp lại quy trình
Đây là bước để đánh giá liệu quy trình VSM mà doanh nghiệp xây dựng lần này có phù hợp hay không. Các tiêu chí mà doanh nghiệp có thể lựa chọn để đánh giá phương pháp Value Stream Mapping bao gồm:
- Bản đồ VSM đã truyền tải mục tiêu mà doanh nghiệp mong muốn hay chưa.
- Đã có sự kết nối của các thành viên cũng như doanh nghiệp và khách hàng trong sơ đồ VSM hay chưa.
- Các hoạt động tinh giản có hiệu quả và trở thành một phần văn hóa trong doanh nghiệp hay chưa.
>> Có thể bạn quan tâm: Các cách loại bỏ lãng phí trong sản xuất hiệu quả
Ứng dụng thực tế của sơ đồ chuỗi giá trị Value Stream Mapping
Sơ đồ chuỗi giá trị VSM là công cụ cải tiến quy trình được ứng dụng khá phổ biến, trong đó đặc biệt là các ngành: sản xuất, dịch vụ, logistics, y tế,…
Ứng dụng VSM trong sản xuất
Ngành sản xuất là lĩnh vực ứng dụng công cụ Value Stream Mapping phổ biến nhất. Phương pháp VSM giúp nhà quản trị nhìn rõ toàn bộ quy trình sản xuất để phát hiện lãng phí và điểm nghẽn. Nhờ đó, doanh nghiệp có thể rút ngắn thời gian sản xuất, giảm tồn kho, tổ chức lại dòng chảy vật tư hợp lý hơn. Sơ đồ chuỗi giá trị VSM cũng hỗ trợ tăng hiệu suất máy móc, giảm thời gian dừng máy và ổn định chất lượng sản phẩm bằng cách chuẩn hóa các bước trong quy trình sản xuất. Nhiều ngành như ô tô, điện tử, thực phẩm, dệt may… đã áp dụng phương pháp VSM để giảm chi phí, tăng năng suất và cải thiện tốc độ giao hàng.
Ứng dụng VSM trong ngành dịch vụ
VSM được ứng dụng trong ngành dịch vụ giúp loại bỏ các bước chậm trễ và thủ tục dư thừa trong quy trình cung cấp dịch vụ. Điều này rút ngắn thời gian cung cấp dịch vụ, giảm thời gian chờ đợi và nâng cao sự hài lòng của khách hàng. Cùng với đó, nhờ loại bỏ các thủ tục dư thừa, phương pháp Value Stream Mapping còn giúp nhân viên làm việc hiệu quả hơn vì họ tập trung vào các công việc mang lại giá trị đích thực. Các bệnh viện, ngân hàng, bảo hiểm, nhà hàng – khách sạn đã dùng VSM để tinh gọn quy trình và nâng cao chất lượng phục vụ.
Ứng dụng VSM trong logistics
Việc ứng dụng VSM giúp tối ưu tuyến đường vận chuyển, rút ngắn thời gian giao nhận, giảm sai sót khi xử lý chứng từ và hạn chế tồn kho không cần thiết. Nhờ sơ đồ quy trình logistics bằng bằng bản đồ VSM, doanh nghiệp cũng dễ dàng chuẩn hóa thao tác kho bãi và cải thiện độ chính xác trong quá trình giao hàng. Điều này giúp doanh nghiệp giảm chi phí logistics, tốc độ giao hàng nhanh hơn và chất lượng dịch vụ được nâng cao.
Sơ đồ chuỗi giá trị VSM (Value Stream Mapping) là một phương pháp hiệu quả giúp phát hiện và loại bỏ các lãng phí trong quy trình sản xuất. Việc ứng dụng VSM doanh nghiệp có thể tối ưu quy trình, giảm chi phí sản xuất, nâng cao chất lượng và đáp ứng tốt nhu cầu của khách hàng. Nếu doanh nghiệp đang tìm kiếm một phương pháp để tối ưu quy trình vận hành thì sơ đồ chuỗi giá trị VSM chính là sự gợi ý hiệu quả dành cho bạn.
Bạn muốn chuyên gia
tư vấn nhanh?
Bạn đang tìm hiểu về các giải pháp chuyển đổi số và muốn chuyên gia tư vấn
trực tiếp tức thì?
Đừng ngại ngần kết nối với chúng tôi để được hỗ trợ giải pháp nhanh chóng
Đăng ký tư vấn giải pháp chuyên sâu theo ngành


![5 Mẫu báo cáo sản xuất hiệu quả bằng Word & Excel [ Mới nhất 2026] 10 5 Mẫu báo cáo sản xuất hiệu quả bằng Word & Excel [ Mới nhất 2026]](https://itgtechnology.vn/wp-content/uploads/2025/12/mau-bao-cao-quan-ly-san-xuat-8.jpg)
![[Tải miễn phí] File mẫu lệnh sản xuất chuyên nghiệp, mới nhất 2026 11 [Tải miễn phí] File mẫu lệnh sản xuất chuyên nghiệp, mới nhất 2026](https://itgtechnology.vn/wp-content/uploads/2025/12/mau-lenh-san-xuat.jpg)




