" "

Lưu đồ quy trình sản xuất: Ký hiệu, cách vẽ và mẫu tham khảo

Lưu đồ quy trình sản xuất: Ký hiệu, cách vẽ và mẫu tham khảo

Lưu đồ quy trình sản xuất hay sơ đồ quy trình sản xuất là một phương pháp đã được ứng dụng từ lâu trong các doanh nghiệp sản xuất. Nó giúp doanh nghiệp dễ dàng hơn trong việc nắm bắt quy trình sản xuất, xác định vấn đề để đưa ra giải pháp.

1. Giới thiệu về lưu đồ quy trình sản xuất

Lưu đồ quy trình sản xuất (Tiếng Anh: Production Flow Chart hoặc Manufacturing Process Flowchart) là sơ đồ miêu tả các bước riêng rẽ của quy trình hay hoạt động sản xuất một cách có trình tự, hệ thống và logic, được áp dụng với mục đích khác nhau trong sản xuất: Mô tả quy trình sản xuất, lập kế hoạch sản xuất,…

Lưu đồ quy trình sản xuất được thiết kế đảm bảo tuân thủ theo tiêu chuẩn quản lý chất lượng ISO 9001:2015.

Lưu đồ quy trình sản xuất

Sơ đồ quy trình vận hành sản xuất

2. Phân loại lưu đồ quy trình sản xuất

Có hai dạng sơ đồ quy trình sản xuất phổ biến trong doanh nghiệp sản xuất: Sơ đồ quy trình tổng quan và sơ đồ quy trình chi tiết.

Sơ đồ quy trình tổng quan 

Sơ đồ quy trình sản xuất cấp cao mô tả các bước chính của một hoạt động, thông thường sẽ có từ 6 – 10 giai đoạn hoặc bước chính. Do đó, mà sơ đồ cấp cao sẽ cung cấp một cái nhìn vĩ mô về quy trình. Nó đặc biệt hữu ích trong giai đoạn đầu của dự án, giúp con người xác định được các bước triển khai và ưu tiên làm việc.

Sơ đồ quy trình chi tiết 

Biểu đồ quy trình sản xuất chi tiết đem đến cái nhìn vi mô về hoạt động, mô tả chi tiết về quy trình có nhiều hơn 15 bước hoặc giai đoạn. Nhiệm vụ của lưu đồ quy trình chi tiết là giúp xác định các bước chi tiết và độ phức tạp của quy trình sản xuất. Bên cạnh đó, lưu đồ chi tiết còn được sử dụng để truy gốc vấn đề, từ đó chuẩn hóa hoặc sửa đổi quy trình hiện có.

Quy định vẽ lưu đồ quy trình sản xuất

Khi thiết kế lưu đồ quy trình sản xuất, người thực hiện cần chú ý vẽ theo những ký hiệu đã được thống nhất.

 
ký hiệu sử dụng trong lưu đồ quy trình sản xuẩt

Ký hiệu lưu đồ và ý nghĩa các hình trong lưu đồ

3. Vai trò của sơ đồ quy trình sản xuất trong doanh nghiệp 

Sơ đồ lưu trình sản xuất đã được các doanh nghiệp Nhật Bản áp dụng từ giữa thế kỷ 20, giúp họ đạt được nhiều thành công trong việc quản lý chất lượng và quản lý sản xuất.

  • Chuẩn hóa quy trình sản xuất: Những thiết lập liên quan đến hoạt động sản xuất không hiệu quả sẽ gây tốn kém về mặt tài chính, tốn thời gian và lãng phí tài nguyên cho doanh nghiệp. Việc sở hữu một lưu đồ quy trình sản xuất sẽ giúp nhân viên định hướng mình cần làm gì để vận hành sản xuất chính xác, hiệu quả, giảm thời gian thực hiện và tăng hiệu suất sử dụng máy.
  • Cải thiện chất lượng: Bất kỳ sai lệch nào khi sản xuất so với lưu đồ quy trình đã được thống nhất đều có thể dẫn tới các sự cố máy móc, làm gián đoạn thời gian sản xuất và tăng tỷ lệ phế phẩm. Lưu đồ là chỉ dẫn giúp nhân viên thực hiện nghiêm ngặt từ nguyên liệu đầu vào đến thành phẩm đầu ra, là ‘cánh tay đắc lực’ giúp giảm thiểu rủi ro chất lượng.
  • Cảnh báo bảo trì: Doanh nghiệp có thể lên lưu đồ quy trình bảo trì phòng tránh với mỗi máy sản xuất. Tuân thủ lưu đồ này sẽ giúp người vận hành theo dõi thời gian bảo hành, lên kế hoạch để thực hiện các hoạt động khác trong thời gian kiểm tra máy.
  • Xác định nguyên nhân lỗi: Lưu đồ quy trình sản xuất có thể cho phép các nhà sản xuất phân tích chi tiết quy trình sản xuất theo từng bước, tăng khả năng chẩn đoán lý do gây nên sai sót.
  • Ngoài ra, tính minh họa sinh động của các lưu đồ hỗ trợ rất tốt khi trình bày trong nội bộ doanh nghiệp hoặc với khách hàng.

4. Các bước thực hiện lưu đồ quy trình sản xuất

Bước 1: Lên danh sách các hoạt động

Trong bước đầu, người đảm nhận cần lên danh sách những hoạt động diễn ra trong quá trình sản xuất: đầu vào, lưu trữ, kiểm soát, chuyển giao, vận chuyển,… Sau đó, gắn những hoạt động này với các ký tự theo quy định đã được thống nhất theo quy định.

Trong quá trình thực hiện, bạn có thể bổ sung thông tin, chẳng hạn như phương tiện sản xuất, dây chuyền sản xuất, hoạt động kiểm tra hoặc xử lý các trường hợp không tuân thủ.

Bước 2: Sắp xếp các hoạt động theo quy trình

Các hoạt động này sau đó được sắp xếp một cách logic tạo thành một chuỗi hoạt động. Bước này có thể được tham chiếu trên quy trình hiện có, để cải thiện hoặc phục vụ cho quy trình mới.

Bước 3: Vẽ sơ đồ quy trình sản xuất

Có nhiều cách để vẽ lưu đồ quy trình sản xuất. Trước đây, nhân sự thường xuyên phải vẽ tay, tuy nhiên, hiện nay nhờ sự phát triển của công nghệ, việc thực hiện các lưu đồ quy trình trở nên dễ dàng hơn. Doanh nghiệp có thể sử dụng các công cụ đơn giản như Word, Excel hay những công cụ thiết kế tiện lợi hơn: ThinkComposer, Edraw Org Chart, RFFlow,…

Bước 4: Kiểm tra trước khi công bố

Sơ đồ luồng sản xuất được lưu hành cho nhiều nhân viên trong doanh nghiệp, là tiêu chuẩn để thực thi sản xuất, do đó mà nó yêu cầu độ chuẩn xác rất cao. Hãy đảm bảo bạn không bỏ sót bước nào trong quy trình, bổ sung những bước trung gian và đối soát với quản lý.

Bước 5: Chạy thử và theo dõi trong suốt quá trình

Sau khi thống nhất, lưu đồ được đưa vào chạy thử và kiểm định trong suốt quá trình hoạt động. Lưu đồ quy trình cần được cập nhập mỗi khi có sự thay đổi hoặc cập nhật trong quy trình sản xuất để nó luôn tương thích với thực tế hoạt động.

Cách dể quản lý quy trình sản xuất trực quan, hiệu quả

Tham khảo ngay: Top 12 phần mềm quản lý sản xuất MES được ưa chuộng nhất hiện nay

5. Mẫu lưu đồ quy trình sản xuất của một số ngành tiêu biểu

Thực tế, không có một mẫu chung nào cho sơ đồ quy trình mà mỗi ngành nghề, nghiệp vụ, doanh nghiệp lại có cách vẽ sơ đồ flowchart khác nhau. Dưới đây là một số mẫu sơ đồ sản xuất của một số ngành tiêu biểu mà bạn có thể tham khảo:
  • Lưu đồ quy trình sản xuất khuôn đúc ô tô
Lưu đồ quy trình sản xuất

Lưu đồ quy trình sản xuất khuôn đúc ô tô

  • Sơ đồ lưu trình sản xuất sản phẩm nhựa
Lưu đồ quy trình sản xuất sản phẩm nhựa

Lưu đồ quy trình sản xuất sản phẩm nhựa

  • Biểu đồ flowchart quy trình sản xuất vật liệu xây dựng
Lưu đồ quy trình sản xuất vật liệu xây dựng

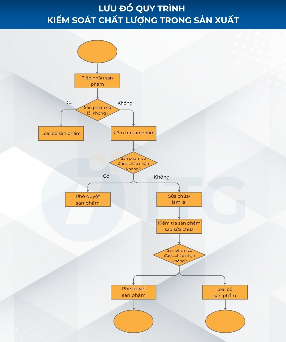
6. Cách vẽ lưu đồ quy trình kiểm soát chất lượng trong sản xuất

Cũng giống như hầu hết cách vẽ sơ đồ quy trình nghiệp vụ khác, nhìn chung, các bước vẽ lưu đồ quy trình kiểm soát chất lượng sản xuất cũng cần phải trải qua 5 giai đoạn cơ bản gồm: Lên danh sách các hoạt động, sắp xếp các hoạt động theo quy trình, vẽ sơ đồ, kiểm tra trước khi công bố và chạy thử. Trong đó, bước sắp xếp các hoạt động theo quy trình được thực hiện theo trình tự như sau:

Bước 1: Tiếp nhận sản phẩm cần kiểm tra

Đầu tiên, sơ đồ quản lý chất lượng sẽ bắt đầu bằng việc tiếp nhận sản phẩm cần kiểm tra. Đây có thể là thành phẩm hoàn chỉnh đã sẵn sàng phân phối ra thị trường, bán thành phẩm hoặc nguyên vật liệu thô sẽ được sử dụng để sản xuất một sản phẩm.

Bước 2: Kiểm tra sản phẩm

Để sản phẩm đáp ứng các tiêu chuẩn chất lượng theo quy định đặt ra, bước kiểm tra sản phẩm cần được thực hiện tỉ mỉ, kỹ lưỡng. Có 2 trường hợp:

  • Không đạt yêu cầu: Khi phát hiện khiếm khuyết, hư hỏng hoặc các vấn đề khác làm ảnh hưởng đến hiệu suất, công năng, hình thức của sản phẩm, hàng NG sẽ được chuyển tiếp sang công đoạn sửa chữa hoặc làm lại để đạt tiêu chuẩn yêu cầu.
  • Đạt yêu cầu: Bán thành phẩm, nguyên liệu thô đạt chất lượng sẽ được chuyển tiếp và sử dụng cho các công đoạn sản xuất tiếp theo. Còn thành phẩm đạt yêu cầu sẽ được sử dụng hoặc bán ra thị trường.

Bước 3: Kiểm tra chất lượng sản phẩm sau khi sửa chữa

Sản phẩm sau khi sửa chữa hoặc làm lại sẽ được chuyển lại bước kiểm tra chất lượng để đảm bảo các vấn đề đã được giải quyết và xác định xem sản phẩm đã đáp ứng các tiêu chuẩn chất lượng cần thiết hay chưa. Các sản phẩm vượt qua cuộc kiểm tra sẽ được chấp thuận để sử dụng hoặc bán. Nếu sản phẩm không đạt yêu cầu kiểm tra sẽ bị loại bỏ hoặc gửi lại để sửa chữa/làm lại. Bước này giúp doanh nghiệp đảm bảo rằng chỉ những sản phẩm đáp ứng các tiêu chuẩn chất lượng quy định mới được đưa vào sử dụng hoặc phân phối ra thị trường.

Vẽ quy trình kiểm soát chất lượng trong sản xuất

Vẽ quy trình kiểm soát chất lượng trong sản xuất

Quản lý chất lượng quả thực là một vấn đề rất đáng lưu tâm trong các doanh nghiệp sản xuất, đặc biệt trong thời buổi chất lượng trở thành yếu tố cạnh tranh tiên quyết trên thị trường. Xem xét cải thiện quy trình quản lý chất lượng sẽ giúp doanh nghiệp cải thiện đáng kể hoạt động sản xuất của mình. Hiểu được vấn đề này, ITG đã xây dựng cuốn ebook: 7 QC Tools – Thực hành ứng dụng trong quản lý chất lượng và chuyển đổi số doanh nghiệp. Với cách trình bày đơn giản, sinh động và dễ hiểu, cuốn ebook sẽ là ‘kim chỉ nam’ giúp doanh nghiệp sớm có bước tiến trong hoạt động quản lý chất lượng trong sản xuất. Đăng ký nhận ebook Quản lý chất lượng với 7 QC Tools TẠI ĐÂY

7. Lưu đồ quy trình sản xuất trong mô hình 7 công cụ quản trị chất lượng (7 QC Tools)

Lưu đồ quy trình sản xuất là một trong mô hình 7 công cụ quản lý chất lượng 7 QC Tools. Nhóm công cụ này được đưa ra bởi liên hiệp các nhà khoa học và kỹ sư Nhật Bản (Japanese Union of Sentiments and Engineers) sau thế chiến thứ hai và được áp dụng trong quản lý chất lượng dành cho mọi tầng lớp và doanh nghiệp. Nhờ tính ứng dụng cao, 7 QC Tools sau đó được sử dụng rộng rãi tại nhiều doanh nghiệp trên thế giới, mang lại nhiều điểm tích cực trong quản trị chất lượng và quản trị doanh nghiệp.

Bộ 7 công cụ quản trị chất lượng bao gồm:

  • Biểu đồ nhân quả (Cause and Effect Diagram)
  • Phiếu kiểm tra (Checksheet)
  • Biểu đồ kiểm soát (Control Chart)
  • Biểu đồ phân bố (Histogram)
  • Biểu đồ Pareto (Pareto Diagram)
  • Biểu đồ phân tán (Scatter Diagram)
  • Lưu đồ (Flowchart) hay nhiều nơi thay thế bằng biểu đồ phân lớp (Stratification)

Cập nhật bộ 7 New Tools tại 7 Công cụ quản lý chất lượng mới (7 New Tools) 

8. Ứng dụng quản lý chất lượng với lưu đồ sản xuất trong giải pháp nhà máy thông minh tích hợp 7 QC Tools

Đến nay, 7 QC Tools vẫn là công cụ quản lý chất lượng hiệu quả đối với nhiều doanh nghiệp. Tuy nhiên, trong thời đại chuyển đổi số sản xuất lên ngôi, việc quản lý chất lượng cũng cần được tích hợp cùng các phần mềm quản lý sản xuất hiện đại, hỗ trợ sản xuất chính xác, hướng đến mục tiêu phát triển nhanh chóng và bền vững.

Ứng dụng quản lý chất lượng trong giải pháp nhà máy thông minh tích hợp 7 QC Tools là một ví dụ điển hình. Giải pháp nhà máy thông minh 3S iFACTORY được phát triển bởi ITG Technology là phương pháp chuyển đổi số toàn diện, có sự kết hợp giữa tầng IT (Công nghệ thông tin) và tầng OT (Công nghệ vận hành). 3S iFACTORY sẽ giúp doanh nghiệp tối ưu các chỉ số: S – Speed – Tăng tốc độ mở rộng; Q – Quality – Nâng cao chất lượng, C – Cost – Tối ưu chi phí và D – Delivery – Tiến độ vượt trội.

Lưu đồ quy trình sản xuất tích hợp trong nhà máy thông minh

Mô hình nhà máy thông minh 3S iFACTORY

Trong mô hình nhà máy thông minh 3s iFACTORY, mô hình 7 QC Tools sẽ được tích hợp trên phần mềm, giúp con người dễ dàng phân tích một tập dữ liệu lớn, chủ động đánh giá và phát hiện khiếm khuyết về chất lượng trước khi có sai sót.

  • 7 QC Tools được kết nối với các thiết bị IoT để đưa ra báo các thống kê các loại lỗi và nguyên nhân, giúp con người có thể nhận diện, đánh giá, phân tích và khoanh vùng lỗi ngay trong công đoạn sản xuất.
  • Số hóa toàn bộ thông tin của quy trình QC (Quality Control), từ IQC – PQC – OQC (trước, trong và sau sản xuất). Từ đây, quy trình giấy tờ được giảm bớt, thông tin được lưu trữ trên hệ thống, dễ dàng tra cứu khi cần.
  • Truy xuất nguồn gốc theo 5M1E, ghi nhận thông tin một cách liền mạch về quy trình sản xuất (Số máy, nhân công, thời gian, nguyên vật liệu sản xuất,…) và mã hóa theo công nghệ nhận dạng, hỗ trợ truy xuất nguồn gốc khi cần.

Khi quản lý chất lượng tích hợp với giải pháp 3S iFACTORY, doanh nghiệp sẽ nhận được rất nhiều lợi ích:

  • Tiết kiệm thời gian tính toán, vẽ biểu đồ và đảm bảo độ chính xác.
  • Khắc phục những nhược điểm khi sử dụng excel để tính toán số liệu
  • Nhà sản xuất chủ động nhận diện các vấn đề liên quan đến chất lượng sản phẩm (Lãng phí nguyên liệu, nguyên nhân gây lỗi, sản xuất kém hiệu quả,…)
  • Giảm hàng NG nhờ xác định được nguyên nhân gốc rễ ảnh hưởng tới chất lượng, từ đó có giải pháp phù hợp.
  • Đặc biệt mang lại lợi ích cao với các doanh nghiệp sản xuất các sản phẩm đòi hỏi độ tỉ mỉ cao, như: Cơ khí, Dược, sản xuất Thực phẩm,…
7 QC Tools Control

Giải pháp nhà máy thông minh 3S iFACTORY tích hợp 7 QC Tools

Lưu đồ quy trình sản xuất là một công cụ nhỏ trong quản trị chất lượng, nhưng nó là điều cần thiết đối với bất kỳ doanh nghiệp sản xuất nào. Doanh nghiệp có thể tích hợp ứng dụng nhà máy thông minh để để lưu đồ quy trình sản xuất được áp dụng hiệu quả nhất. Để được chi vấn chi tiết hơn, vui lòng liên hệ: 092.6886.855.

Đăng ký nhận tư vấn giải pháp quản lý sản xuất

Trần Thị Linh Phương

Chuyên viên nội dung

Linh Phương là một chuyên gia nội dung am hiểu sâu sắc về lĩnh vực quản lý, vận hành doanh nghiệp sản xuất. Với hơn 8 năm kinh nghiệm nghiên cứu và xây dựng nội dung chuyên sâu về quản trị sản xuất, ERP, nhà máy thông minh, các bài phân tích của Linh Phương sẽ mang đến thông tin có giá trị thực tiễn, giúp doanh nghiệp nâng cao năng lực quản trị và thúc đẩy chuyển đổi số.

Bạn muốn chuyên gia
tư vấn nhanh?

Bạn đang tìm hiểu về các giải pháp chuyển đổi số và muốn chuyên gia tư vấn
trực tiếp tức thì?
Đừng ngại ngần kết nối với chúng tôi để được hỗ trợ giải pháp nhanh chóng

Chat với chuyên gia